Developer Guide
- Acknowledgements
- Setting up, getting started
- Design
- Implementation
- Instructions for Manual Testing
- Planned Enhancements
- Documentation, logging, testing, configuration, dev-ops
- Appendix: Requirements
Acknowledgements
- This project is based on the se-education’s AddressBook-Level3 (AB3), with extensive enhancements and feature additions.
- ChatGPT was used as a development assistant during the project for code review, debugging help, and architectural suggestions, but not for writing or generating entire features.
- The following third-party libraries/tools were reused or integrated into the project:
- The Shadow plugin was reused to generate fat JARs for deployment.
- The Checkstyle plugin was reused with a custom configuration to enforce consistent code style.
- The JaCoCo plugin was reused from public examples to generate code coverage reports.
- The JUnit 5 (JUnit Jupiter) testing framework was reused for unit and integration tests.
- The Mockito testing library was reused for writing mock-based unit tests, particularly for logic and command tests.
- The Jackson library was reused for JSON (de)serialisation of events, contacts, and application data.
- The OpenJFX (JavaFX) library was reused for building the GUI. Components like ListView, VBox, and FXML were adapted with custom designs.
Setting up, getting started
Refer to the guide Setting up and getting started.
Design
.puml files used to create diagrams in this document docs/diagrams folder. Refer to the PlantUML Tutorial at se-edu/guides to learn how to create and edit diagrams.
Architecture

The Architecture Diagram given above explains the high-level design of TrackUp.
Given below is a quick overview of main components and how they interact.
Main components of the architecture:
-
Main(consisting ofMainandMainApp) handles launching and shutting down the app. - The app’s core functionality is divided into:
-
Commonscontains utility classes shared across components.
How Components Interact
Below is a Sequence Diagram showing how TrackUp processes the command delete 1:

Each component:
- Defines its API through an
interface. - Implements functionality in
{Component Name}Managerclasses.
For example, Logic defines its API in Logic.java and implements it in LogicManager.java.

The sections below give more details of each component.
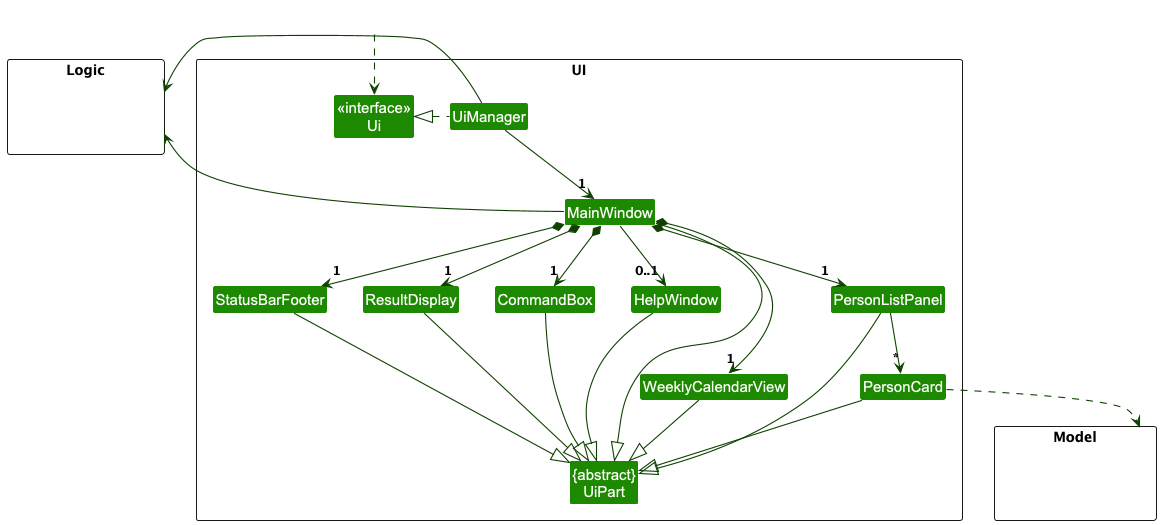
UI component
The API of this component is specified in Ui.java

The UI consists of a MainWindow that is made up of parts e.g.CommandBox, ResultDisplay, PersonListPanel, StatusBarFooter etc. All these, including the MainWindow, inherit from the abstract UiPart class which captures the commonalities between classes that represent parts of the visible GUI.
The UI component uses the JavaFx UI framework. The layout of these UI parts are defined in matching .fxml files that are in the src/main/resources/view folder. For example, the layout of the MainWindow is specified in MainWindow.fxml
The UI component,
- The
MainWindowconsists of several UI parts (e.g.,CommandBox,ResultDisplay,ContactListPanel). - Uses JavaFX, with UI layouts defined in
src/main/resources/view/*.fxml. - Interacts with:
- Logic to execute commands.
- Model to display data.
Logic component
API : Logic.java
Here’s a (partial) class diagram of the Logic component:

The sequence diagram below illustrates the interactions within the Logic component, taking execute("delete 1") API call as an example.

DeleteCommandParser should end at the destroy marker (X) but due to a limitation of PlantUML, the lifeline continues till the end of diagram.
💡 How it works:
- A user enters a command.
-
AddressBookParserdetermines the appropriateXYZCommandParser(e.g.,DeleteCommandParser). - This creates a corresponding
XYZCommand(e.g.,DeleteCommand), executed byLogicManager. - The command modifies
Modeland returns aCommandResult.
Here are the other classes in Logic (omitted from the class diagram above) that are used for parsing a user command:

How the parsing works:
- When called upon to parse a user command, the
AddressBookParserclass creates anXYZCommandParser(XYZis a placeholder for the specific command name e.g.,AddCommandParser) which uses the other classes shown above to parse the user command and create aXYZCommandobject (e.g.,AddCommand) which theAddressBookParserreturns back as aCommandobject. - All
XYZCommandParserclasses (e.g.,AddCommandParser,DeleteCommandParser, …) inherit from theParserinterface so that they can be treated similarly where possible e.g, during testing.
AddCommandParser Logic Enhancement
- The
AddCommandParservalidates required fields (name, phone, email, address) individually and throws descriptive error messages for each missing attribute. - This improves user feedback and avoids a generic format error.
DeleteByCommand Logic
- The
DeleteByCommandperforms exact matching across multiple attributes. - If no attributes are provided, an error is thrown.
- If multiple contacts match the criteria, a warning message is shown.
- If one match is found, the contact is deleted.
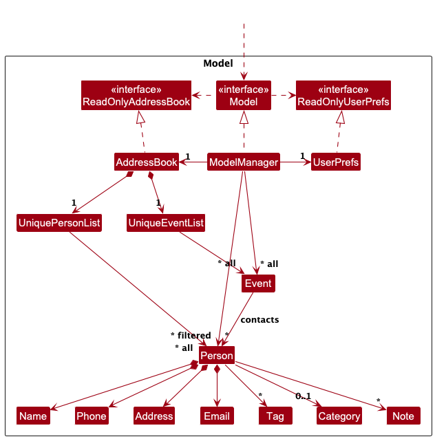
Model component
API : Model.java

The Model component,
- Stores all TrackUp data, including:
- Person objects contained within a UniquePersonList
- Event objects contained within a UniqueEventList
- Maintains a filtered list of currently displayed Person objects and Event objects.
- The filtered person list supports searching, listing by category, and sorting by multiple fields.
- These lists are exposed as unmodifiable ObservableLists, allowing the UI to update automatically when data changes.
- Holds a UserPref object that represents the user’s preferences. This is exposed externally as a ReadOnlyUserPref object.
- Operates independently of the other three components. As the Model represents domain entities, it is designed to make sense on its own without depending on other components.
Tag list in the AddressBook, which Person references. This allows AddressBook to only require one Tag object per unique tag, instead of each Person needing their own Tag objects.
Class Diagram of DeleteByCommand and Related Model Interactions
The following diagram shows the relationship between DeleteByCommand and core model classes.

Storage component
API : Storage.java

The Storage component,
- Handles saving and loading both TrackUp data and user preferences in JSON format.
- Inherits from both AddressBookStorage and UserPrefStorage, allowing it to act as either depending on the functionality required.
- Depends on some classes from the Model component, as its role is to store and retrieve objects that belong to the Model.
Common classes
Classes used by multiple components are in the trackup.commons package.
AddCommand Sequence Diagram
The following sequence diagram illustrates the process of adding a contact and how duplicate checking is performed:

DeleteByCommand Sequence Diagram
The following diagram illustrates how the deleteby command is parsed and executed.

Implementation
This section describes some noteworthy details on how certain features are implemented.
[Proposed] Undo/redo feature
- Implemented in
VersionedTrackUp, extendingTrackUp. - Stores history as an
addressBookStateListwith acurrentStatePointer. - Supports:
-
commit()- Saves current state. -
undo()- Restores previous state. -
redo()- Reapplies undone state.
-
Workflow:
- User executes
delete 5, committing a new state. - Executes
add n/David …, committing another state. - Uses
undo, restoring the previous state. - Uses
redo, reapplying the undone state.
Given below is an example usage scenario and how the undo/redo mechanism behaves at each step.
Step 1. The user launches the application for the first time. The VersionedAddressBook will be initialized with the initial address book state, and the currentStatePointer pointing to that single address book state.

Step 2. The user executes delete 5 command to delete the 5th person in the address book. The delete command calls Model#commitAddressBook(), causing the modified state of the address book after the delete 5 command executes to be saved in the addressBookStateList, and the currentStatePointer is shifted to the newly inserted address book state.

Step 3. The user executes add n/David … to add a new person. The add command also calls Model#commitAddressBook(), causing another modified address book state to be saved into the addressBookStateList.

Model#commitAddressBook(), so the address book state will not be saved into the addressBookStateList.
Step 4. The user now decides that adding the person was a mistake, and decides to undo that action by executing the undo command. The undo command will call Model#undoAddressBook(), which will shift the currentStatePointer once to the left, pointing it to the previous address book state, and restores the address book to that state.

currentStatePointer is at index 0, pointing to the initial AddressBook state, then there are no previous AddressBook states to restore. The undo command uses Model#canUndoAddressBook() to check if this is the case. If so, it will return an error to the user rather
than attempting to perform the undo.
The following sequence diagram shows how an undo operation goes through the Logic component:

UndoCommand should end at the destroy marker (X) but due to a limitation of PlantUML, the lifeline reaches the end of diagram.
Similarly, how an undo operation goes through the Model component is shown below:

The redo command does the opposite — it calls Model#redoAddressBook(), which shifts the currentStatePointer once to the right, pointing to the previously undone state, and restores the address book to that state.
currentStatePointer is at index addressBookStateList.size() - 1, pointing to the latest address book state, then there are no undone AddressBook states to restore. The redo command uses Model#canRedoAddressBook() to check if this is the case. If so, it will return an error to the user rather than attempting to perform the redo.
Step 5. The user then decides to execute the command list. Commands that do not modify the address book, such as list, will usually not call Model#commitAddressBook(), Model#undoAddressBook() or Model#redoAddressBook(). Thus, the addressBookStateList remains unchanged.

Step 6. The user executes clear, which calls Model#commitAddressBook(). Since the currentStatePointer is not pointing at the end of the addressBookStateList, all address book states after the currentStatePointer will be purged. Reason: It no longer makes sense to redo the add n/David … command. This is the behavior that most modern desktop applications follow.

The following activity diagram summarizes what happens when a user executes a new command:

Design considerations:
Aspect: How undo & redo operations are handled:
-
Alternative 1 (current implementation): Store snapshots of the entire address book state.
- Pros: Straightforward and simple to implement.
- Cons: Potential memory inefficiency due to storing large states repeatedly.
-
Alternative 2: Each individual command maintains its own undo/redo logic.
- Pros: More memory-efficient (for example,
deleteonly stores the deleted contact). - Cons: Increases complexity — every command must correctly implement and manage undo/redo behavior.
- Pros: More memory-efficient (for example,
[Proposed] Data archiving
- We propose implementing data archiving by allowing the user to archive inactive contacts. Archived contacts will not appear in the active contact list but will be stored separately for retrieval. The archived data will be saved in a designated JSON file, archive.json, and displayed upon user request via an archive command.
Instructions for Manual Testing
Below are guidelines for performing manual testing of the app.
Launch and shutdown
-
Initial launch
- Download the JAR file and place it in an empty folder.
- Double-click the JAR file. Expected: The GUI launches with a set of sample contacts displayed. The initial window size may not be optimal.
-
Saving window preferences
- Resize the window to an optimal size and move it to a preferred location. Close the window.
- Re-launch the app by double-clicking the JAR file. Expected: The most recent window size and position are retained.
Deleting a contact
-
Deleting a contact while all contacts are shown
-
Prerequisites: List all contacts using the
listcommand. Ensure multiple contacts are visible. - Test case:
delete 1
Expected: The first contact is deleted from the list. The status message displays the details of the deleted contact. The timestamp in the status bar updates. - Test case:
delete 0
Expected: No contact is deleted. The status message displays an error message. The status bar remains unchanged. - Other invalid delete commands to test:
delete,delete x,...(wherexexceeds the list size) Expected: Similar error messages appear, and no contact is deleted.
-
Prerequisites: List all contacts using the
Deleting a contact by attributes
-
Deleting a person using unique attribute
-
Prerequisites: Add a contact with a unique name using
add -n John Doe -p 98765432 -e johnd@example.com -a 123 Street. - Test case:
deleteby -n John Doe
Expected: John Doe is deleted. A confirmation message appears.
-
Prerequisites: Add a contact with a unique name using
-
Deleting with non-unique match
- Add two persons with the same category:
Client. - Test case:
deleteby -c Client
Expected: No deletion occurs. An error message about multiple matches is shown.
- Add two persons with the same category:
-
Invalid command
- Test case:
deleteby
Expected: Error shown for missing required attributes.
- Test case:
Editing a person
-
Editing a contact’s email and phone
-
Prerequisites: Add a contact using
add. - Test case:
edit 1 -p 91234567 -e new@example.com
Expected: Contact at index 1 is updated with new phone and email.
-
Prerequisites: Add a contact using
-
Removing all tags
- Test case:
edit 1 -t
Expected: All tags from contact at index 1 are removed.
- Test case:
-
Invalid index or no fields provided
- Test case:
edit 0, edit 1
Expected: Error about invalid index or missing fields.
- Test case:
Listing all persons
-
Listing all contacts
- Test case:
list
Expected: All contacts are displayed.
- Test case:
-
Listing by category
- Test case:
list Client
Expected: Only contacts categorised asClientare shown.
- Test case:
-
Invalid input
- Test case:
list UnknownCategory
Expected: Error about invalid category.
- Test case:
Sorting persons list
-
Sort by name ascending
- Test case:
sort -n true
Expected: Contacts sorted alphabetically by name.
- Test case:
-
Sort by multiple fields
- Test case:
sort -t true -n false
Expected: Sorted by tag ascending, then name descending.
- Test case:
-
No attributes provided
- Test case:
sort
Expected: List is displayed without sorting.
- Test case:
Searching for a person
-
Search by partial name
-
Prerequisites: Add a contact with a unique name using
add -n John Doe -p 98765432 -e johnd@example.com -a 123 Street. - Test case:
search John
Expected: Contacts with “John” in any field are listed.
-
Prerequisites: Add a contact with a unique name using
-
Search by phone
-
Prerequisites: Add a contact with a unique name using
add -n John Doe -p 98765432 -e johnd@example.com -a 123 Street. - Test case:
search 9876
Expected: Contacts whose phone numbers contain 9876 are shown.
-
Prerequisites: Add a contact with a unique name using
-
No match
- Test case:
search qwerty
Expected: Empty result list with status message.
- Test case:
Adding an event
-
Add event without contacts
- Test case:
addevent -t Demo -s 2025-04-01 10:00 -e 2025-04-01 11:00
Expected: Event is added and appears in the calendar view.
- Test case:
-
Add event linked to contacts
- Test case:
addevent -t Sync -s 2025-04-01 14:00 -e 2025-04-01 15:00 -c 1 -c 2
Expected: Event is created and linked to specified contacts.
- Test case:
-
Invalid datetime
- Test case:
addevent -t Invalid -s 2025-04-01 -e 2025-04-01
Expected: Error for invalid date time format.
- Test case:
Deleting an event
-
Delete by title keyword
-
Prerequisites: Add an event using
addevent -t Demo -s 2025-04-01 10:00 -e 2025-04-01 11:00. - Test case:
delevent -t Demo
Expected: Events with “Demo” in the title are deleted.
-
Prerequisites: Add an event using
-
Delete by exact datetime
-
Prerequisites: Add an event using
addevent -t Demo -s 2025-04-01 10:00 -e 2025-04-01 11:00. - Test case:
delevent -s 2025-04-01 10:00 -e 2025-04-01 11:00
Expected: Events matching this time range are removed.
-
Prerequisites: Add an event using
-
No filters
- Test case:
delevent
Expected: Error due to invalid command format.
- Test case:
Adding a note to a person
-
Add a valid note
-
Prerequisites: Add a contact using
add. - Test case:
addnote 1 Met at pitch event
Expected: Note is shown under the contact’s details.
-
Prerequisites: Add a contact using
-
Add note exceeding limit
-
-
Prerequisites: Add a contact using
addand add 5 notes.
-
Prerequisites: Add a contact using
- Test case:
addnote 1 Sixth note
Expected: Error about maximum number of notes.
-
-
Note too long
- Test case:
addnote 1 This example note exceeds fifty characters in total.
Expected: Error about note length.
- Test case:
Deleting a note from a person
-
Delete valid note
-
Prerequisites: Add a note using
addnote 1 Met at pitch event. - Test case:
delnote 1 1
Expected: First note from the contact is removed.
-
Prerequisites: Add a note using
-
Invalid note index
- Test case:
delnote 1 10
Expected: Error for invalid note index.
- Test case:
-
Invalid person index
- Test case:
delnote 0 1
Expected: Error for invalid person index.
- Test case:
Toggling field visibility
-
Hide field
- Test case:
toggle phone
Expected: Phone field disappears from contact list UI.
- Test case:
-
Show previously hidden field
- Execute
toggle phoneagain.
Expected: Phone field reappears.
- Execute
-
Invalid field name
- Test case:
toggle shoesize
Expected: Error for unsupported field.
- Test case:
Saving data
-
Handling missing or corrupted data files
- Delete or rename the
data/trackup.jsonfile while the application is closed.- Expected: When the app is launched again, it should recreate the file with default content without crashing.
- Modify the JSON file and introduce an invalid value (e.g., change a phone number to
"abc").- Expected: Upon startup, TrackUp will show an error dialog indicating corrupted data and load with an empty state.
- Save a contact or event and then restart the app.
- Expected: The newly added data should persist across restarts.
- Delete or rename the
Planned Enhancements
Team size: 4
-
Smart Contact Deletion Warnings
- Current: The app deletes a contact immediately when the delete or deleteby command is used, without checking relationships.
-
Planned: If a contact is linked to an event or mentioned in a note (e.g., “Amy Lee is lead for this meeting”), the app prompts the user for confirmation:
This contact is referenced in one or more events or notes. Are you sure you want to delete Amy Lee? (y/n) - Reason: Prevents accidental loss of linked data and improves user awareness of contact associations.
-
Edit Command Input Validation Enhancements
- Current: Accepts input with missing fields without clear feedback.
-
Planned: Explicitly alert users when all fields are missing in an edit command.
For example:
No fields provided. Please specify at least one field to edit. - Reason : Reduces user confusion and enforces proper command usage.
-
Auto-Restore Contact List After Empty Search/Find
- Current: When the search or find command returns no matching persons, the UI shows an empty contact list. To view contacts again, users must manually run the list command.
-
Planned: Automatically display a message such as
No matching persons found. Showing all contacts again.and immediately restore the full contact list in the UI. - Reason: Saves users from having to re-run the list command and improves flow when navigating back after a failed search.
-
Accurate Feedback for Empty List Command with Category Results
-
Current: When the list command is used with a category (e.g., list Other) and no contacts exist in that category, the app still displays the message:
Listed all persons in category: [Other]even though the resulting list is empty. -
Planned: Detect when no contacts are found and display a clearer message such as:
No contacts found in category: [Other]to distinguish it from a successful filtered listing. - Reason: Prevents confusion and helps users understand that the category exists but currently has no matching contacts.
-
Current: When the list command is used with a category (e.g., list Other) and no contacts exist in that category, the app still displays the message:
-
Undo Support for Destructive Commands
- Current: Commands like clear, delete, delevent, or delnote cannot be reversed.
- Planned: Introduce a basic undo feature that allows reverting the most recent destructive command.
- Reason: Offers a safety net for mistakes and enhances user trust.
Documentation, logging, testing, configuration, dev-ops
Appendix: Requirements
Product scope
Target user profile:
-
Startup founders who
- Need to manage and keep track of client and investor contacts
- Regularly track meetings and events with clients and investors
- Prefer desktop-based applications over web or mobile platforms
- Type quickly and favor CLI-based interactions over GUI navigation
- Are reasonably comfortable working with CLI-based tools
Value proposition: A fast, secure, and offline-first contact management tool designed for startup founders to consolidate contacts and event information in one place. It streamlines workflows, aids better decision-making, and enhances productivity with features for logging communication, scheduling meetings, and reviewing notes — accessible in-office or on the go.
User stories
| Priority | As a | I can… | So that I can |
|---|---|---|---|
| * * * | Potential user | view the system with pre-populated placeholder data | understand how it works before committing fully |
| * * * | Potential user | receive guided prompts | easily grasp the tool’s key features |
| * * * | Potential user | interact with a chatbot for any queries | clarify doubts before deciding to use the tool |
| * * * | Potential user | browse through a feature overview | understand the tool’s core functionalities |
| * * * | Potential user | read a clear and concise value proposition | learn how the tool benefits my business |
| * * * | New user | follow a “Getting Started” checklist | complete the setup quickly and efficiently |
| * * * | New user | import existing contacts | avoid manually entering all contacts |
| * * * | New user | go through a tutorial mode | understand the basics in no time |
| * * * | New user | access an in-app help center or FAQs | find answers without leaving the tool |
| * * * | New user | reset my data if I make mistakes during setup | start fresh when needed |
| * * * | New user | explore example use cases | learn how others are using the tool |
| * * * | 2nd time user | categorize contacts into clients, investors, and partners | manage them separately and more effectively |
| * * * | 2nd time user | filter contacts by tags | quickly find the contacts I need |
| * * * | 2nd time user | add and edit client details | keep my contact information up to date |
| * * | 2nd time user | attach notes to contacts | keep additional important details recorded |
| * * | 2nd time user | customize fields for contact information | store only business-relevant data |
| * * | 10th time user | mark high-priority contacts | easily identify my most important clients |
| * * | 10th time user | merge duplicated contacts | keep my contact list clean and organized |
| * * | 10th time user | archive inactive contacts | ensure my contacts remain relevant |
| * * * | 10th time user | log interactions (calls, emails, meetings) with contacts | track communication history effectively |
| * * * | 10th time user | set follow-up reminders after interactions | ensure I never miss important follow-ups |
| * * * | 10th time user | search interaction records by keyword | easily locate past conversations |
| * * | 10th time user | tag interactions with custom labels | organize and filter them as needed |
| * * * | 10th time user | set reminders for events | never miss key meetings |
| * * * | 10th time user | receive reminders for pending tasks related to contacts | stay on top of my to-do list |
| * | 10th time user | categorize contacts by industry or company size | tailor communication styles based on business type |
| * | 100th time user | generate reports on client interactions | analyze engagement trends |
| * | 100th time user | track conversion rates from leads to clients | measure my business’s growth |
| * | 100th time user | receive automated insights on neglected contacts | re-engage those contacts |
| * * | 100th time user | create customizable dashboards | focus on the metrics that matter to me |
| * | 100th time user | use shortcuts for frequently performed tasks | work more efficiently |
| * | 100th time user | batch process multiple contacts | save time on repetitive actions |
| * | 100th time user | automate follow-ups | keep client engagement streamlined |
| * * | 100th time user | export my contacts, events, and interaction history | share or back up important data |
| * * | 100th time user | receive reminders for important client anniversaries | strengthen client relationships with personalized attention |
Use Cases
(For all use cases below, the System is TrackUp, and the Actor is the User, unless specified otherwise.)
Use Case: Add a Tag to a Contact
Main Success Scenario (MSS)
- User requests to list contacts.
- TrackUp displays a list of contacts.
- User requests to add a tag to a specific contact in the list.
-
TrackUp adds the tag to the contact and displays a confirmation message.
Use case ends.
Extensions
- 2a. The contact list is empty.
- Use case ends.
- 3a. The specified contact index is invalid.
- 3a1. TrackUp shows an error message:
"The person index provided is invalid" - Use case resumes at step 2.
- 3a1. TrackUp shows an error message:
Use Case: View All Contacts
Main Success Scenario (MSS)
- User requests to view all contacts.
- TrackUp displays all contacts. Use case ends.
Extensions
- 2a. The contact list is empty.
- Use case ends.
Use Case: View Contacts with Client Category
Main Success Scenario (MSS)
- User requests to view contacts with the category
Client. - TrackUp displays only the contacts categorised as
Client. Use case ends.
Extensions
- 2a. The contact list under the
Clientcategory is empty.- Use case ends.
Use Case: Edit a Contact
Main Success Scenario (MSS)
- User requests to list contacts.
- TrackUp displays a list of contacts.
- User requests to edit a specific contact in the list, specifying the new details.
- TrackUp updates the contact’s details.
- TrackUp displays a confirmation message. Use case ends.
Extensions
- 2a. The contact list is empty.
- Use case ends.
- 3a. The specified contact index is invalid.
- 3a1. TrackUp shows an error message:
"The person index provided is invalid" - Use case resumes at step 2.
- 3a1. TrackUp shows an error message:
- 3b. The new details contain invalid inputs (e.g., incorrect phone format, missing required fields).
- 3c1. TrackUp shows an error message specifying the issue.
- Use case resumes at step 2.
Use Case: Delete a Contact
Main Success Scenario (MSS)
- User requests to list contacts.
- TrackUp displays a list of contacts.
- User requests to delete a specific contact in the list.
- TrackUp deletes the contact and displays a confirmation message. Use case ends.
Extensions
- 2a. The contact list is empty.
- Use case ends.
- 3a. The given index is invalid.
- 3a1. TrackUp shows an error message:
"The person index provided is invalid" - Use case resumes at step 2.
- 3a1. TrackUp shows an error message:
Use Case: Add an Event
Main Success Scenario (MSS)
- User requests to add an event.
- TrackUp creates the event and links the specified contacts.
- TrackUp updates the weekly calendar view and events list to display the new event.
- TrackUp displays a confirmation message. Use case ends.
Extensions
- 1a. The start datetime is after the end datetime.
- 1a1. TrackUp shows an error message:
"End datetime provided is before start datetime" - Use case resumes at step 1.
- 1a1. TrackUp shows an error message:
- 1b. One or more specified contact indices are invalid.
- 1b1. TrackUp shows an error message:
"The person index provided is invalid" - Use case resumes at step 1.
- 1b1. TrackUp shows an error message:
Use Case: Delete an Event
Main Success Scenario (MSS)
- User requests to delete an event.
- TrackUp finds all matching events.
- TrackUp deletes all occurrences of the matching events.
- TrackUp updates the weekly calendar view and events list to remove the deleted events.
- TrackUp displays a confirmation message. Use case ends.
Extensions
- 2a. No matching events are found.
- 2a1. TrackUp shows a message:
"No matching events found" - Use case ends.
- 2a1. TrackUp shows a message:
Non-Functional Requirements
Data Requirements
- Persistency: All user data, including contacts, events, and notes, must be stored locally in a human-editable text file.
- Data Size: The application should efficiently handle up to 10,000 contacts and 50,000 event entries without noticeable performance degradation.
- Data Volatility: Changes to data should be saved immediately upon execution of commands to prevent data loss.
Environment Requirements
- Platform Independence: The application should run on Windows, macOS, and Linux without requiring platform-specific modifications.
- Java Compatibility: The application must be compatible with Java 17 and should not require any additional dependencies beyond those included in the JAR package.
- Portability: The application should function without an installation process and be packaged as a single executable JAR file.
- Resolution Compatibility: The GUI (if present) should work seamlessly at 1920x1080 and 125% scaling and remain usable at 1280x720 and 150% scaling.
Accessibility & Usability
- Typing-Optimised: The application must prioritise CLI-based input to cater to users who type fast, allowing all actions to be performed through text commands.
- Minimal GUI Elements: If a GUI is implemented, it should primarily provide visual feedback rather than serve as the primary input method.
- Learnability: The application should provide a quick-start tutorial that allows new users to become proficient within 10 minutes.
Performance Requirements
- Response Time: Commands should execute within 500ms under normal operation (10,000 contacts, 50,000 event entries).
- Memory Usage: The application should not exceed 200MB of RAM usage during peak operations.
- Startup Time: The application should launch and be ready for use within 2 seconds on a modern system (Intel i5 8th Gen, 8GB RAM, SSD).
Security & Privacy
- Data Confidentiality: User data must remain local and should not be transmitted over the internet.
- No External Storage: The application should not rely on remote servers for storage or functionality.
- User Control: Users should have complete control over their data, with the ability to edit, back up, and delete it manually.
Maintainability & Extensibility
- Modular Codebase: The system should follow Object-Oriented Programming principles to facilitate maintainability.
- Incremental Development: Features should be added in small, working increments to ensure continuous functionality.
- Extensibility: New features should be implementable without breaking existing functionality, following Open/Closed Principle (OCP).
Reliability & Fault Tolerance
- Error Handling: The application should provide meaningful error messages for invalid user input.
- Fault Recovery: The application should automatically recover from crashes by restoring the last saved state.
- Data Integrity: Data should not be corrupted even in the event of an unexpected shutdown.
- Informative Deletion Errors: When deletion fails due to dependencies (e.g., linked events), the app should indicate which contact or event is causing the block.
Testability
- Automated Testing: The application should support unit and integration testing to ensure correctness.
- Manual Testing Feasibility: The application should be testable by peer testers without requiring complex setups.
- Regression Prevention: Existing functionalities should remain functional after new feature additions.
Scalability & Stability
- Scalability: The application should handle an increasing number of contacts and events without performance degradation.
- Stability: The application should function without crashes or major bugs under normal operating conditions.
Glossary
- Command A textual input used to execute a specific function within the application.
- Mainstream OS Operating systems commonly used, such as Windows, Linux, Unix, and macOS.
- Contact A contact entry that usually contains a name, phone number, email address, and mailing address.
- Event An occurrence with a starting datetime, ending datetime, description, and optionally an associated contact.
- Note Additional information that must be associated with either a contact or an event.
- Tag A short phrase that describes a contact.
- Duplicate Handling A system mechanism that ensures contacts with identical names, emails, and phone numbers are not duplicated.
- Error Message A notification displayed when an invalid input or operation is attempted.
- Indexing A numerical representation of items in a list to help users select a specific entry.
- Parameter A required or optional input that modifies the behavior of a command.
- Pagination A method of displaying large lists in smaller, more manageable sections.
- Sorting Arranging displayed contacts in a specified order, such as alphabetically.